X
۱۴۰۴/۰۱/۰۶ ۱۲:۴۹ ۳۷۹۸
گروه: محصولات
وضعیت:
چچ
بیمه عمرو سرمایه گذاری آرمان زندگی

بیمه عمرو سرمایه گذاری آرمان زندگی

بیمه عمرو زندگی ترکیبی از یک بیمه عمر و همچنین تامین منابع لازم برای تشکیل سرمایه ای در آینده می باشد که علاوه بر ارائه پوشش های بیمه ای ، بیمه گذار را در مجموع معاملات بیمه های زندگی سهیم نموده و سرمایه گذاری مطمئنی را در زمان حیات نصیب بیمه‌گذار می نماید
تأمین درآمدی معین و مشخص برای افراد یک خانواده پس از فوت نان آور خانواده
تأمین درآمدی معین و مشخص برای ایام از کارافتادگی، پیری و بازنشستگی.
معرفی

طرح دختران و پسران آرمانی:

این طرح نوعی تامین هزینه های آتی فرزندان مانند : تحصیلات دانشگاهی، شروع کسب و کار ، و هزینه تهیه جهیزیه و… می باشد که به صورت تدریجی پس انداز و در انتهای بیمه نامه سرمایه قابل توجهی را به فرزند پرداخت می نماید.در این طرح پدر یا مادر به عنوان بیمه شده اصلی و فرزندان کمتر از ۱۸ سال به عنوان بیمه شده فرعی تحت پوشش قرار می گیرند.

بیمه آرمان زندگی طرح مشترک :

طرح مشترک نوعی از بیمه نامه عمر و سرمایه‌گذاری است که دو نفر تحت پوشش بیمه‌ای قرار می گیرند (عمدتاً اعضای یک خانواده). در این طرح ، هر یک از بیمه شده گان میتوانند علاوه بر پوشش اصلی سرمایه فوت، با پرداخت حق بیمه مجزا، از سایر پوشش های اضافی بیمه نامه بهره مند گردند

منافع و مزایای بیمه عمرو زندگی

سود تضمینی بیمه‌نامه: سود تضمینی برای ۲ سال اول ۱۶% و برای دو سال دوم ۱۳% ومازاد آن ۱۰ % می باشد.

سود مشارکت در منافع : در بیمه‌نامه‌های عمر و زندگی ، بیمه‌گذار علاوه بر سود علی‌الحساب تضمینی، در ۸۵% منافع حاصل از سرمایه گذاری بیمه‌گر بر روی ذخیره بیمه‌نامه‌ مشارکت دارد و این مشارکت در پایان هر سال و بعد از اعلام مجمع سالانه شرکت، به اندوخته بیمه نامه ها واریز می‌گردد.

(سود قطعی اعلام شده در بیمه آرمان در سال ۹۲و ۹۳ به میزان ۲۳% ، در سال ۹۴ ،۲۲% ، در سال 95 ،20 % ، سال 96، 7/20 % ، سال 97 ، 20 % ، سال 98 ، 35/20% و در سال 99 ، 22/22 % بوده است )

بیمه گذار می تواند از پایان سال دوم بیمه نامه تا ۹۰% ارزش بازخرید بیمه نامه , درخواست وام نماید .ترتیب استرداد وام با توافق بین بیمه‌گر و بیمه‌گذار تعیین می‌شود , حداقل مبلغ وام ۵٫۰۰۰٫۰۰۰ ریال می باشد.

بیمه گذار می تواند از پایان سال دوم , حداکثر ۹۰% اندوخته بیمه نامه خود را برداشت نماید قابل ذکر است تعهدات بیمه‌گر نسبت به اندوخته بیمه نامه تا مبلغ برداشت از اندوخته کاهش می‌یابد.

بیمه گذار میتواند در شروع بیمه نامه و طی سال بیمه ای علاوه بر حق بیمه ، مبلغی یا سپرده ای را به اندوخته بیمه نامه اضافه نماید.

طبق ماده ۱۳۶ قانون مالیات های مستقیم سرمایه بیمه عمر و نیز اندوخته حاصل از سرمایه گذاری های صورت گرفته ، تماماً از پرداخت مالیات معاف می باشند.

بیمه گذاران آرمان زندگی اطلاعات شفاف و کاملی را در هر دوره از شرایط مالی بیمه نامه خود شامل ؛ سرمایه بیمه , میزان اندوخته , حق بیمه و سایر موارد می توانند دریافت نمایند.

پوشش های بیـمه های آرمان زندگی

طرح آرمان زندگی:

در این بیمه نامه علاوه بر پوشش خطر فوت برخی پوششهای اضافی نیز پیش‌بینی شده که هر یک از آنها با لحاظ حق بیمه مربوطه، تعهدات خاصی را برای بیمه‌گر به دنبال دارد و در صورت وقوع خطر تحت پوشش ، از بیمه‌شده حمایت می‌نماید.

پوشش فوت به هر علت :

بیمه گرمتعهداست درصورت رعایت تعهدات توسط بیمه گذار و فوت بیمه شده ، مبلغ سرمایه فوت و اندوخته بیمه­ نامه بصورت روز شمار تا زمان فوت به ذینفعان پرداخت نماید.

  • سرمایه ‌فوت می‌تواند از ۱ تا ۴۰ برابر حق‌بیمه انتخاب شود.
  • سقف سرمایه ‌فوت تا 10٫۰۰۰٫۰۰۰٫۰۰۰ ریال می‌باشد.
  • حداقل سرمایه فوت ۱۰٫۰۰۰٫۰۰۰ ریال می باشد
  • سقف سنی تا75 سالگی بیمه‌شده می‌باشد.

به منظور مقابله با اثرات تورم درخواست افزایش سرمایه فوت و حق بیمه به میزان ۵ تا ۳۰ درصد در هر سال را داشته باشد.

پوشش فوت حادثه :

در صورتی‌که بیمه‌شده بر اثر حادثه فوت نماید، سرمایه‌فوت ناشی از حادثه علاوه بر سرمایه فوت پرداخت خواهد شد.

تعریف حادثه : هر واقعه ناگهانی ناشی از برخورد یک عامل خارجی، که بدون قصد و اراده بیمه شده بروز کرده و منجر به فوت بیمه شده گردد .

  • سقف پوشش حداکثر تا 4۰۰درصد (4 برابر) سرمایه‌فوت .
  • برای سنین زیر ۱۵ سال حداکثر تا ۱ برابر سرمایه فوت.
  • از بدو تولد پوشش تعلق می‌گیرد .
  • سقف سنی 75 سالگی بیمه‌شده.
  • سقف سرمایه ‌تا 10٫۰۰۰٫۰۰۰٫۰۰۰ ریال می‌باشد.

پوشش نقص عضو دائم ناشی از حادثه:

  • دراین پوشش بیمه گرمتعهداست در صورت نقص عضو یا ازکارافتادگی دائم ناشی از حادثه بیمه شده طی مدت بیمه نامه حسب درصد ازکارافتادگی و متناسب با شرایط و ضوابط اختصاصی این پوشش، درصدی از سرمایه نقص عضو را به وی پرداخت نماید.
  • تعریف نقص عضو : منظور از نقص‌عضو یا ازکارافتادگی دائم (کلی یا جزیی) قطع، تغییر شکل و یا از دست دادن توانایی انجام کار عضوی از اعضای بدن است که به علت حادثه تحت پوشش بیمه‌نامه به وجود آید .
  • سقف سرمایه پوشش حداکثر تا 4۰۰ درصد سرمایه فوت(4برابر سرمایه‌فوت) .
  • از بدو تولد پوشش تعلق می‌گیرد.
  • سقف سنی پوشش، ۶۰ سالگی بیمه‌شده می‌باشد‎.
  • سقف سرمایه ‌تا 10٫۰۰۰٫۰۰۰٫۰۰۰ ریال می‌باشد.
  • این پوشش هر سال با دریافت حق بیمه اضافی مربوط ، به بیمه شده ارائه می گردد.

پوشش هزینه پزشکی ناشی از حادثه :

  • هزینه‌های بستری بیمارستانی خطرات ناشی از حادثه را تاسقف تعهد شده تحت پوشش قرار میدهد.
  • سقف سرمایه پوشش2۰ درصد سرمایه‌فوت حادثه می‌باشد.
  • از بدو تولد بیمه‌شده تعلق می‌گیرد
  • سقف سنی پوشش ۶۰ سالگی بیمه‌شده می‌باشد
  • سقف سرمایه ‌تا 2٫۰۰۰٫۰۰۰٫۰۰۰ ریال می‌باشد.
  • این پوشش هر سال با دریافت حق بیمه اضافی مربوط ، به بیمه شده ارائه می گردد.

معافیت از پرداخت حق بیمه در صورت از کار افتادگی کامل و دائم :

  • هرگونه ازکارافتادگی کامل و دائم عبارت از ناتوانی کامل بیمه گذار بر اثر حادثه و یا بیماری به صورتیکه دیگر قادر به ادامه کار نباشد و براساس قانون تامین اجتماعی یا تایید پزشک معتمد بیمه گر از کارافتاده به شمار آید.
  • مدت پوشش معافیت از پرداخت حق بیمه حداکثر ۲۰ سال می باشد .
  • حداقل سن ورود برای پوشش ۱۸ سال وحداکثر ۵۵ سالگی می باشد .
  • سقف سنی ۶۵ سالگی می باشد .
  • دوره انتظار این پوشش در اثر بیماری یک سال است.
  • محاسبه هزینه پوشش معافیت بر روی حق‌بیمه اصلی و پوشش‌های اضافی لحاظ گردد.
  • پوشش دریافت مستمری در صورت از کار افتادگی کامل و دائم ( پوشش درآمد از کار افتادگی )
  • در صورت ازکارافتادگی کامل و دائم، به میزان ۱ , ۲ ، ۳ و 4 برابر حق بیمه پرداختی سالی که بیمه گذار معاف از پرداخت حق بیمه شده است به مدت ۲۰ سال هر ساله به عنوان مستمری به بیمه شده پرداخت می گردد .
  • در صورتی‌که بیمه‌گذار و بیمه‌شده شخص واحدی نباشند پوشش مستمری تعلق نخواهد گرفت.
  • سقف این پوشش از ۱ تا 4 برابر حق بیمه پرداختی می باشد .
  • تمام شرایط این پوشش وابسته و مانند پوشش معافیت ‌می‌باشد.

پوشش بیمای های خاص:

در صورت ابتلای بیمه شده به بیماری‌های تحت پوشش (سکته قلبی , سکته مغزی , جراحی عروق کرونر قلب ، پیوند اعضای اصلی و انواع سرطان‌ها ) سرمایه امراض خاص قابل پرداخت می باشد ، اثبات بیماری بر اساس مستندات پرونده بالینی نظر پزشک معالج بیمه شده و تایید پزشک معتمد بیمه گر می باشد .

  • سقف پوشش تا 10۰ درصد سرمایه‌ فوت بهر علت و حداکثر تا 5.000.000.000 ریال .
  • از بدو تولد بیمه‌ شده این پوشش تعلق خواهد گرفت .
  • سقف سنی این پوشش۶۰ سالگی بیمه‌شده .
  • دوره انتظار این پوشش سه ماهه می‌باشد
  • این پوشش در طول مدت بیمه نامه جهت هر بیماری یکبار قابل پرداخت می باشد.
  • پرداخت خسارت بصورت سرمایه ای می باشد .

سایر شرایط بیمه‌نامه:

  • حداقل حق‌بیمه سالانه هر بیمه نامه ۶٫۰۰۰٫۰۰۰ ریال می باشد
  • حداکثر تعدیل حق بیمه ۳۰ درصد می باشد.
  • روش پرداخت می‌تواند یکجا، سالانه، شش ماهه ، چهارماهه ، سه ماهه و دو ماه خواهد بود که در صورت گروهی بودن روش پرداخت ماهانه نیز قابل قبول می‌باشد
  • تمدید بیمه‌نامه به صورت خودکار هر ساله در سررسید بیمه نامه انجام خواهد گرفت.
  • در صورت عدم پرداخت حق بیمه و وجود اندوخته در بیمه نامه، بیمه‌گر هزینه‌های بیمه‌ای را از اندوخته بیمه نامه برداشت نموده و پوشش‌های بیمه‌ای را کامل ادامه خواهد داد و چنانچه اندوخته بیمه نامه برای پوشش هزینه های مربوطه کفایت ننماید بیمه نامه به حالت تعلیق درآمده و بیمه گر هیچ گونه تهعدی در قبال پوشش های ارائه شده نخواهد داشت .
  • ارزش بازخرید بیمه‌نامه از پایان ماه اول بیمه نامه مقدور بوده و معادل ۱۰۰% اندوخته هر سال می‌باشد که از سال‌های دوم به بعد سود قطعی سال‌های گذشته نیز به اندوخته قابل پرداخت اضافه خواهد شد.
  • شروع بیمه نامه از بدو تولد بیمه شده.
  • انعطاف پذیری و امکان تغییر شرایط بیمه نامه در ابتدای هرسال بیمه ای.
  • هزینه چکاپ : در صورت صدور بیمه نامه ، هزینه چکاپ بیمه شده ، به عهده بیمه گر می باشد.
  • عدم وجود محدودیت سنی .
  • پرداخت سود روزشمار در صورت واریز حق بیمه زودتر از تاریخ سررسید قسط

بیمه آرمان زندگی طرح مشترک :

  • پوشش معافیت صرفاً متعلق به بیمه‌شده اصلی می‌باشد .
  • سرمایه‌فوت بیمه ‌شده فرعی می بایست حداکثر مساوی یا کمتر از سرمایه‌فوت بیمه‌شده اصلی ‌باشد .
  • تمام پوشش‌های بیمه‌شده اصلی نیز می تواند به بیمه ‌شده فرعی هم تعلق گیرد .
  • حداکثر سن پرداخت پوشش معافیت برای بیمه شده اول ( اصلی ) ۶۰ سالگی می‌باشد .

فوت بیمه‌شده اصلی : در صورت فوت بیمه‌شده اصلی و دارا بودن پوشش معافیت ، سرمایه فوت به استفاده‌کننده(گان) پرداخت شده و بیمه‌شده فرعی به مدت ۲۰ سال از پرداخت حق‌بیمه معاف می‌شود .

فوت بیمه‌شده فرعی : در صورت فوت بیمه شده فرعی ، سرمایه فوت بیمه‌شده فرعی به استفاده‌کننده(گان) پرداخت شده و بیمه نامه با شرایط قبلی ادامه پیدا می‌کند .

طرح دختران و پسران آرمانی:

  • پوشش معافیت جزء پوشش های اصلی و صرفاً متعلق به بیمه گذار می‌باشد .
  • در صورت فوت یا ازکارافتادگی دائم و کامل بیمه گذار ( پدر /مادر) ، فرزند به مدت ۲۰ سال معاف از پرداخت حق بیمه می گردد.
  • بیمه گذار و بیمه شده اول می بایست پدر یا مادر بیمه شده فرعی باشد .
  • درپایان مدت بیمه نامه ، استفاده کننده از منافع بیمه نامه فرزند می باشد .

سایر شرایط بر اساس بیمه نامه طرح مشترک خواهد بود.

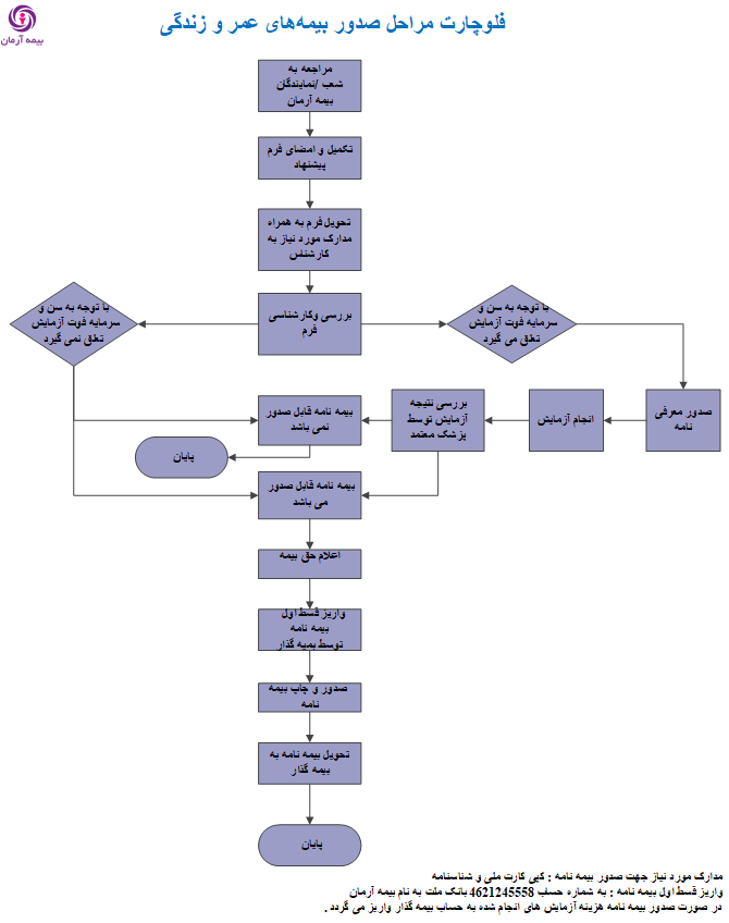
مدارک مورد نیاز بیمه آرمان زندگی

مدارک موردنیاز جهت اعلام خسارت فوت به هر علت یا فوت ناشی از حادثه:

  • تکمیل فرم درخواست اعلام خسارت ( توسط ذینفع/ ذینفعان تکمیل گردد ).
  • اصل بیمه نامه و اوراق الحاقیه .
  • گواهی فوت تایید شده از سوی ادارات ثبت احوال ویا کنسول گری های سفارت ایران در خارج ازکشور.
  • اصل یا کپی برابر اصل شناسنامه و کارت ملی باطل شده بیمه شده.
  • اصل یا کپی برابر اصل جواز دفن بیمه شده .
  • اصل یا کپی برابر اصل کلیه مدارک و سوابق پزشکی بیمارستانی .
  • نظریه پزشک معالج یا پزشک قانونی(درصورتیکه علت فوت نامعلوم باشد) .
  • مشروح گزارش حادثه توسط مقامات ذیصلاح قانونی / نیروی انتظامی در صورتیکه فوت ناشی از حادثه باشد .
  • اصل یا کپی برابر اصل گواهینامه رانندگی بیمه شده مرتبط با نوع وسیله نقلیه در صورتیکه فوت ناشی از حوادث رانندگی باشد .
  • گواهی انحصار وراثت درصورتیکه استفاده کنندگان وراث قانونی باشند .
  • اخذ قیم نامه در صورتیکه وراث قانونی یا استفاده کنندگان فوت بیمه شده صغیر باشد .
  • کپی برابر اصل شناسنامه و کارت ملی استفاده کنندگان در صورت فوت .

مدارک مورد نیاز جهت اعلام خسارت پوشش نقص عضو دائم ناشی از حادثه :

  • تکمیل فرم درخواست اعلام خسارت ( توسط بیمه گذار تکمیل گردد ).
  • اصل یا کپی برابر اصل کلیه مدارک و سوابق پزشکی بیمارستانی .
  • گزارش پزشک معالج و رادیو گرافی عضو آسیب دیده مربوط به زمان حادثه .
  • مشروح گزارش حادثه توسط مقامات ذیصلاح قانونی / نیروی انتظامی .
  • اصل یا کپی برابر اصل گواهینامه رانندگی بیمه شده مرتبط با نوع وسیله نقلیه در صورتیکه ناشی از حوادث رانندگی باشد.
  • گواهی خاتمه درمان توسط پزشک معالج و رادیو گرافی عضو آسیب دیده پس از خاتمه درمان .
  • تعیین درصد نقص عضو توسط پزشک معالج یا پزشک قانونی.

مدارک مورد نیاز جهت اعلام خسارت پوشش هزینه های بیمارستانی ناشی از حادثه :

  • تکمیل فرم درخواست اعلام خسارت ( توسط بیمه گذار تکمیل گردد ).
  • اصل یا کپی برابر اصل کلیه مدارک و سوابق پزشکی بیمارستانی .
  • گزارش پزشک معالج و رادیو گرافی عضو آسیب دیده مربوط به زمان حادثه.
  • اصل صورتحساب بیمارستان .
  • مشروح گزارش حادثه توسط مقامات ذیصلاح قانونی / نیروی انتظامی و یا اورژانس .
  • اصل یا کپی برابر اصل گواهینامه رانندگی بیمه شده مرتبط با نوع وسیله نقلیه در صورتیکه خسارت ناشی از حوادث رانندگی باشد.

مدارک مورد نیاز جهت اعلام خسارت پوشش امراض خاص:

بیمه نامه های صادره تا بهمن ۹۵:

  • تکمیل فرم درخواست اعلام خسارت ( توسط بیمه گذار تکمیل گردد ).
  • اصل یا کپی برابر اصل کلیه مدارک و سوابق پزشکی بیمارستانی .
  • گزارش پزشک معالج .

بیمه نامه های صادره از بهمن ۹۵ به بعد:

  • تکمیل فرم درخواست اعلام خسارت ( توسط بیمه گذار تکمیل گردد ).
  • اصل یا کپی برابر اصل کلیه مدارک و سوابق پزشکی بیمارستانی .
  • گزارش پزشک معالج.

مدارک مورد نیاز جهت اعلام خسارت پوشش معافیت از پرداخت حق بیمه در اثر از کارافتادگی کامل و دائم :

  • تکمیل فرم درخواست اعلام خسارت ( توسط بیمه گذار تکمیل گردد ).
  • اصل یا کپی برابر اصل کلیه مدارک و سوابق پزشکی بیمارستانی .
  • گزارش پزشک معالج .
  • رادیو گرافی عضو آسیب دیده مربوط به زمان حادثه (ناشی از حوادث ).
  • مشروح گزارش حادثه توسط مقامات ذیصلاح قانونی / نیروی انتظامی (ناشی از حوادث ).
  • اصل یا کپی برابر اصل گواهینامه رانندگی بیمه شده مرتبط با نوع وسیله نقلیه در صورتیکه ناشی از حوادث رانندگی باشد. (ناشی از حوادث ).
  • تعیین درصد ازکارافتادگی توسط پزشک معالج یا پزشک قانونی .

نکات مهم :

  • کپی برابر اصل مدارک بیمارستانی می بایست توسط بیمارستان انجام پذیرد .
  • کپی برابر اصل مدارک شناسایی می بایست توسط دفترخانه های رسمی انجام پذیرد.

مشخصات

قابلیت ها و امکانات

تعهدات و ضوابط بیمه آرمان زندگی

شرایط فسخ قرارداد بیمه نامه عمر زندگی

گذشت کمتر از یک ماه از تاریخ صدور : بیمه گذار می تواند ظرف مدت یک ماه از تاریخ صدوربیمه نامه ، با مراجعه به بیمه گر و ارائه درخواست کتبی درخواست فسخ قرارداد ( ابطال) را بنماید و در صورتیکه هیچ آزمایشی جهت صدور بیمه نامه انجام نداده باشد ، کل حق بیمه پرداختی مسترد خواهد شد.

گذشت بیش از یک ماه از تاریخ صدور : بیمه گذار می تواند از پایان ماه اول بیمه نامه با مراجعه به بیمه گر و ارائه درخواست کتبی درخواست فسخ قرارداد( بازخرید ) را نماید و معادل ۱۰۰% اندوخته بیمه نامه ( به تاریخ درخواست )به بیمه گذار مسترد خواهد شد.

تعهدات و خسارت خسارت تحت پوشش:

  • سرمایه فوت به هر علت : قابل پرداخت تا ۴۰ برابر حق بیمه و حداکثر تا ۴٫۰۰۰٫۰۰۰٫۰۰۰ ریال
  • سرمایه فوت در اثر حادثه : پرداخت تا ۳ برابر سرمایه فوت به هر علت و حداکثر ۴٫۰۰۰٫۰۰۰٫۰۰۰ ریال
  • نقص عضو ناشی از حادثه : پرداخت تا ۱ برابر سرمایه فوت به هر علت و حداکثر ۴٫۰۰۰٫۰۰۰٫۰۰۰ ریال
  • معافیت از پرداخت حق بیمه در صورت از کارافتادگی کامل و دائم . ( پرداخت حق بیمه هرسال به جای بیمه گذار تا۲۰ سال )
  • پرداخت مستمری درصورت ازکارافتادگی کامل و دائم تا ۳ برابر آخرین حق بیمه پرداختی به بیمه گذار تا ۲۰ سال.
  • پرداخت سرمایه پوشش امراض خاص به میزان ۵۰ درصد سرمایه فوت برای هر بیماری این پوشش و حداکثر به میزان ۵۰۰٫۰۰۰٫۰۰۰ ریال
  • هزینه های پزشکی ناشی از حادثه به میزان ۱۰ درصد سرمایه فوت و حداکثر ۴۰۰٫۰۰۰٫۰۰۰ ریال

راهنمای خرید: دارندگان خودرو، می توانند با مراجعه به هر یک از شعب و نمایندگان سراسر کشور نسبت به تحصیل بیمه های اجباری فوق اقدام نمایند.